애플로그인... 다 한줄 알았는데...아니었습니다. 이제는 진짜 해치웠나(.......)
현재 만들고 있는 앱은 어쩔수 없이 개인정보를 필요로 하는데, 그 중 이름과 이메일은 굳이 수집하지 않아도 알 수 있는 방법이 있습니다.
핸드폰 번호는 여전히 안됩니다. 참 쉽지 않습니다... 필요하다면 필요한 이유를 심사관에게 잘 설명해보도록 합시다.
도움 :
(2) help.apple.com/developer-account/#/devf822fb8fc
(3) developer.apple.com/kr/app-store/review/guidelines/#legal
애플로그인의 경우에도 email을 받아 사용할 수 있는priavate email relay에 대해 알아보겠습니다.
회원가입시 이메일 가리기를 선택한 유저의 경우 받을 수 있는 정보가 몇개 없는데,
도움 (3) 링크를 따라 웹페이지 도메인 설정을 하는 경우에는 사용자의 이메일을 사용할 수 있습니다.
초기에 받는 이메일과 이름의 형식은 다음과 같습니다.
fullName: Optional(givenName: ** familyName: 이 )
email: 8y******6vk@privaterelay.appleid.com
이름은 잘 재조합해서 앱서버에 넘겨주도록 합시다. email은 조금 독특한데,
<something>@privaterelay.appleid.com 의 형태입니다. 이 구조는 애플 공식문서에
고유의 임의 이메일 주소가 생성되기 때문에 계정 설정 및 로그인 과정에서 사용자의 개인 이메일 주소가 앱 또는 웹 사이트 개발자에게 공유되지 않습니다. 사용자와 개발자 모두에게 고유한 임의 이메일 주소가 제공되며
<unique-alphanumeric-string>@privaterelay.appleid.com과 같은 형식을 따릅니다.
위와 같이 설명되어 있습니다. 이메일이 생성됨과 동시에 인증된 도메인에서 메일을 보내는 경우
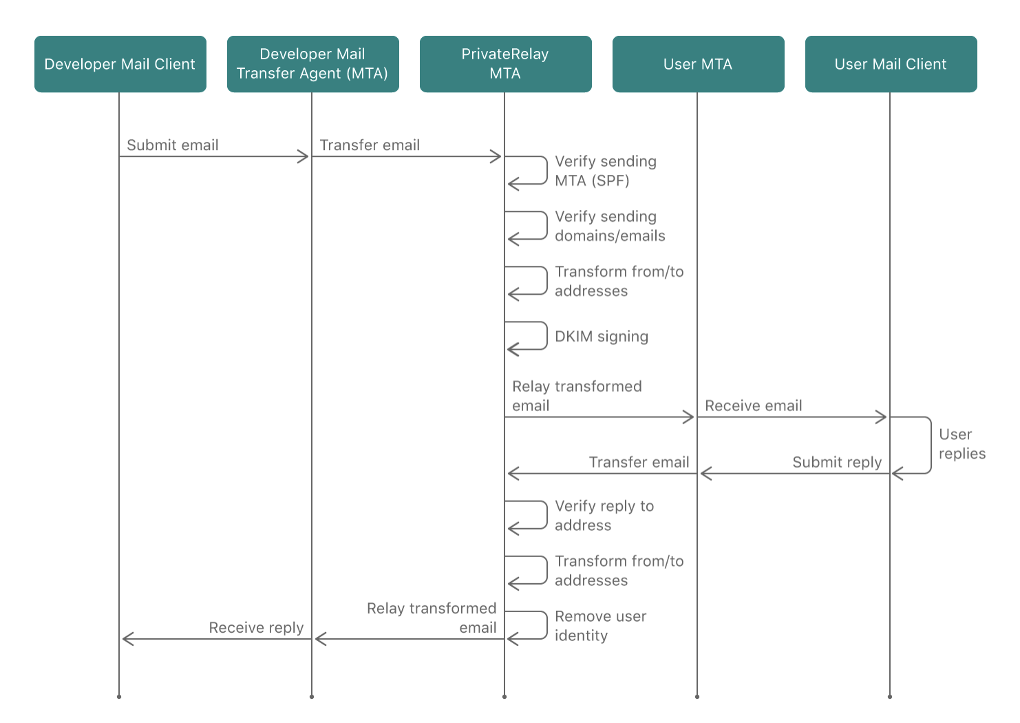
사용자에게 이메일을 전달해주는 (email-relaying) 서비스입니다.

위와 같은 그림 설명이 주어져 있는데, 요약하자면,
(인증된 DNS) <-------------------------> Apple Email Relaying Service <-------------------------> 사용자
라는 설명이 됩니다.
다음은 시작하는 방법에 대해 알아보겠습니다. 도움 (2)를 그림과 함께 설명한 내용일 것입니다.
비공개 이메일 릴레이 서비스 구성하기 - private email relay
1.
릴레이 서비스를 통해 사용자의 받은 편지함으로 이메일 메시지를 전송하려면 아웃바운드 이메일 도메인을 등록해야 합니다.
** 웹서비스 도메인 네임이 필요합니다. 웹서비스 도메인 네임이 없는 경우 만들 수 없습니다
** 사용자와 이메일을 주고받을 수 있는 메일 (이거나 발신전용 메일이여도 됨, 그러므로 주소만 있어도 됨)

2.
다음, developer.apple.com에서 Certificate,Identifiers & profile의 맨 밑 More을 눌러
Configure를 클릭합니다.
3.

다음과 같은 화면이 나오면, email Sources 옆에 + 를 눌러, 도메인을 등록합니다.

다음과 같은 사진이 됩니다. 위의 칸에는 Domain ( ex: naver.com ) 아래 칸에는 이메일 ( ex: yourEmail@naver.com ) 을 기재합니다.
이제 Next를 누르면,,,, 아래와 같은 창이 뜨겠습니다. (SPF 설정을 한 도메인인 경우 파란불 통과)

그렇다면 SPF가 뭐냐...?
도큐먼트에서는 또한
Apple의 비공개 메일 릴레이를 전송하려면 등록된 모든 도메인에서 SPF(Sender Policy Framework) DNS TXT 기록을 생성해야 합니다.
라며 SPF DNS TXT를 만들기를 요구하고 있습니다. 요구하니까,,, 만들어 줍시다.
SPF란? 간단히 설명하면 위 메일주소 도메인네임이 스팸인지 아닌지를 인증해주는 수단이라고 생각하면 좋을것 같습니다.
* 사실 지금 하고있는 영역은 엄밀히 얘기하면 웹 프론트 영역이므로,
웹 프론트 개발자가 있다면 그들에게 SPF 등록을 해달라고 요청하는것이 제일 좋습니다 *
아쉽게도 웹프론트도 해야 한다면.....
support.google.com/webmasters/answer/9008080?hl=ko
에 들어가서, 중간쯤 DNS 레코드에서 하라는 대로 해 줍시다. (귀찮다 지금쯤)
AWS를 사용하는 경우 docs.aws.amazon.com/ko_kr/ses/latest/DeveloperGuide/dns-txt-records.html를 사용하세욤...
각자 사용하는 웹서비스에 맞추어 등록을 진행해주면 됩니다.

그리고 DNS SPF가 등록됨을 확인하고
3번 과정을 반복합니다.
등록된것을 어찌 확인하냐구요? ko.infobyip.com/dnslookup.php
DNS 조회
DNS 조회
ko.infobyip.com
이놈을 참조합시다.
그리고 3번 과정을 반복하면,,,,

쫘잔
고생하셨습니다. 위 창이 뜨는 경우 이제 이메일과 이름을 잘 받아 사용할 수 있습니다.
이마저도 매번 받을수는 없습니다... 최초 회원가입시에만 받을 수 있습니다(ㅠㅠ)
오늘은 여기까지입니다.
질문과 지적사항은 언제나 감사히 받고 있습니다.
감사합니다!
'iOS' 카테고리의 다른 글
| [iOS] Operation과 OperationQueue (NSOperation, NSOperationQueue) (0) | 2020.10.29 |
|---|---|
| [iOS] iPhone 12 mini의 StatusBar를 알아봅시다. (0) | 2020.10.29 |
| [iOS] Bundle과 Package에 대해서 (0) | 2020.09.18 |
| [iOS] Moya에 대해서 공부해보아요 (0) | 2020.09.08 |
| [iOS] Swift Attributes를 배워보자 (0) | 2020.09.04 |